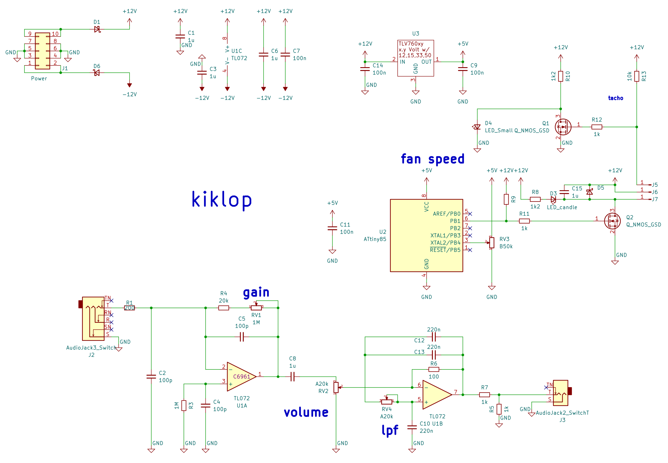
the KIKLOP is a eurorack module that turns light to sound.
watch the KIKLOP demo video
the KIKLOP eurorack module connects to a PIN photo diode light sensor on a small board through a 6.3mm mono audio cable. the sensor and the jack are always part of all KIKLOP versions, kit or fully assembled, with or without cable.
optionally you can purchase a 5m mono audio cable with 6.3mm plugs.
depending on stock KIKLOP is available either fully assembled or as a kit version.
tech specs
both versions are available in my store, a fully assembled eurorack module and a kit version where you have to solder all components except the SMD populated ones.
watch the KIKLOP kit assembly video on youtube.

We will try to ship in-stock products within two to three business days.
For international customers outside the EU: Import duties, taxes and all other fees are the recipient's responsibility.